LONG COVID – terapia con protocollo ozonoterapia ed ossigenoterapia iperbarica

Dopo l’infezione da COVID circa il 20-25% dei pazienti non guarisce e  si presenta un quadro patologico cronicizzante, invalidante ed a volte grave

 

 

 

 

Protocollo: alternate emodiluizioni ozonoterapia
e respirazione di ossigenoterapia iperbarica

 

 

(WHO) La maggior parte delle persone che sviluppano COVID-19 guarisce completamente, ma le prove attuali suggeriscono che circa il 15% -20% delle persone sperimenta una varietà di effetti a medio e lungo termine dopo che si sono ripresi dalla malattia iniziale. Questi effetti a medio e lungo termine sono noti collettivamente come condizione post COVID-19 o “covid lungo”.  È importante ricordare che la nostra comprensione della condizione post COVID-19, insieme a COVID-19, continua ad evolversi. I ricercatori stanno lavorando con i pazienti che sviluppano una condizione post COVID-19 per comprendere meglio la sua causa, i sintomi e gli effetti.
La condizione post COVID-19, nota anche come “covid lungo”, si riferisce collettivamente alla costellazione di sintomi a lungo termine che alcune persone sperimentano dopo aver avuto COVID-19.
Alcune persone sviluppano una varietà di effetti a medio e lungo termine come affaticamento, dispnea e disfunzione cognitiva (ad esempio confusione, dimenticanza o mancanza di concentrazione mentale e chiarezza). Alcune persone sperimentano anche effetti psicologici come parte della condizione post COVID-19. Possono andare e venire o ricadere nel tempo.
La condizione post COVID-19 può influire sulla capacità di una persona di svolgere attività quotidiane come il lavoro o le faccende domestiche.
I sintomi più comuni della condizione post COVID-19 includono:
Fatica
Mancanza di respiro o difficoltà di respirazione
Problemi di memoria, concentrazione o sonno
Tosse persistente
Dolore al petto
Problemi a parlare
Dolori muscolari
Perdita dell’olfatto o del gusto
Depressione o ansia
Febbre

I sintomi della condizione post COVID-19 possono persistere dalla malattia iniziale o iniziare dopo la guarigione. I sintomi possono andare e venire o ricadere nel tempo. La condizione post COVID-19 viene solitamente diagnosticata tre mesi dopo il COVID-19. Ciò consente all’operatore sanitario di escludere il normale processo di guarigione dopo la malattia. I sintomi e gli effetti durano per almeno due mesi.

OZONO NEL COVID (da Oxygen-ozone immunoceutical therapy in COVID-19 outbreak: facts and figures. G. Ricevuti, M Franzini, L. Valdenassi)

La Società Italiana di Ossigeno Ozonoterapia (SIOOT) ha proposto all’ISS (Istituto Superiore di Sanità) italiano di utilizzare l’ossigeno ozonoterapia (O2O3) in pazienti con COVID-19. L’ISS ha dichiarato il 24 marzo 2020 che è possibile utilizzarlo alla luce di considerazioni scientifiche.
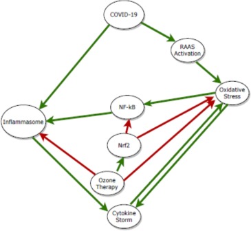
Poiché poco si sa dell’O2O3 nel mondo, sebbene ci siano molte evidenze scientifiche pubblicate negli ultimi anni sulla validità antinfiammatoria, immunomodulante e di protezione dell’organo della terapia con O2O3, riteniamo utile seguire i suggerimenti dell’articolo “Activating Immunity to Fight a Foe – A New path, by Richard S. Hotchkiss and Steven M. Opal” e proponendo la terapia O2O3 come terapia immunoceutica secondo le indicazioni dell’articolo. La terapia con O2O3 ha molti effetti biologici, ma il più rilevante è la sua capacità di modulare l’attivazione di Nrf2 (un importante trasduttore di messaggi nucleari), la downregulation di NFkB e modula anche l’inflammasoma NLRP3.
La proteina Spike e i recettori cellulari dell’enzima di conversione dell’angiotensina 2 (ACE2) sono stati identificati come recettori putativi per SARSCoV-2; potrebbero promuovere la proliferazione di COVID-19. È noto che questi recettori possono essere bloccati con alcuni monoclonali specifici ma anche attraverso il controllo di Nrf2 che regola e blocca l’attività di Spike e ACE2. Poiché l’O2O3 agisce direttamente su Nrf2, stimolandoli, sembra molto probabile che questo sia il meccanismo fisiologico più importante per bloccare la duplicazione endogena di COVID-19 prevenendo il contatto con i recettori presunti di SARS-CoV-19.
L’ossigeno-ozono ha un’elevata solubilità nel plasma e induce la formazione di due secondi messaggeri, H2O2 e ozonoidi e alchenali.  Questi sono quelli che sono principalmente competenti, interagiscono con le proteine ​​​​di membrana e i recettori delle cellule, in particolare i immunocompetenti, entrano nelle cellule e interagiscono con le proteine ​​di trasduzione del segnale a livello del nucleo e dei mitocondri. Il meccanismo d’azione chiave della terapia con O2O3 è la sua azione sul proteasoma e sulla cascata infiammatoria, per controllare il processo infiammatorio, stimolando il fattore nucleare Nrf2 e inibendo il fattore nucleare NFkB.
La terapia con O2O3 può ripristinare la giusta risposta immunitaria stimolando le molecole di trasduzione del segnale tramite Nrf2 e quindi stimolando la trasduzione nucleare tramite microRNA specifici ripristinando la normale reazione antiossidante e immunostimolante.5 Il meccanismo d’azione della terapia con O2O3 è stato molto ben sintetizzato da Noel L. Smith et al. in 2017:6 By reacting with Polyunsaturated Fatty Acids (PUFA) and water, O3 creates hydrogen peroxide (H2O2), a Reactive Oxygen Species (ROS). Simultaneously, O3 forms a mixture of Lipid Ozonation Products (LOP).
I LOP creati dopo l’esposizione all’O3 includono radicali lipoperossilici, idroperossidi, malonildialdeide, isoprostani, ozonide e alchenali e 4-idrossinonenale (4-HNE). Lo stress ossidativo moderato causato da O3 aumenta l’attivazione del fattore trascrizionale che media il fattore 2 correlato al fattore nucleare-eritroide 2 (Nrf2). Il dominio di Nrf2 è responsabile dell’attivazione della trascrizione degli elementi di risposta antiossidante (ARE). Dopo l’induzione della trascrizione ARE, un assortimento di enzimi antiossidanti ottiene livelli di concentrazione aumentati in risposta allo stress ossidativo transitorio dell’O3. Gli antiossidanti creati includono, ma non sono limitati a, superossido dismutasi (SOD), glutatione perossidasi (GPx), glutatione S-transferasi (GST), catalasi (CAT), eme ossigenasi-1 (HO-1), NADPHchinone-ossidoreduttasi ( NQO-1), Heat Shock Proteins (HSP) ed enzimi di fase II del metabolismo dei farmaci. Molti di questi enzimi agiscono come spazzini di radicali liberi clinicamente rilevanti per un’ampia varietà di malattie.

 

 

da Ozone therapy in COVID-19: A narrative review di Francesco Cattel, Susanna Giordano, […], and Francesco Giuseppe De Rosa

Sono stati trovati tre articoli a sostegno dell’attività antivirale dell’ozono: uno è uno studio in vitro che ha dimostrato che l’ozono può inattivare il virus dell’herpes simplex di tipo 1 (HSV-1) (Petry et al., 2014) e due articoli che descrivono studi clinici con l’obiettivo di valutare l’attività antivirale contro il virus dell’epatite C (HCV) (Zaky et al., 2011)(Sagai M., Bocci V. Mechanisms of action involved in ozone therapy: is healing induced via a mild oxidative stress? Med. Gas Res. 2011).
Lo scopo dello studio in vitro (Petry et al., 2014) era di valutare l’attività antivirale dell’ozono contro il virus dell’herpes e il suo possibile effetto citotossico sulle cellule di rene bovino Madin-Darby (MDBK) in coltura. Gli esperimenti sono stati condotti in una camera a flusso laminare e l’ozono è stato generato da un purificatore d’aria commerciale. L’attività antivirale è stata misurata titolando aliquote di HSV-1 e virus dell’herpes bovino di tipo 1 (BoHV-1) esposte per 1, 2 e 3 h all’ozono. Anche i campioni virali incubati in assenza di ozono sono stati titolati come controllo. Una progressiva e significativa riduzione del titolo di HSV-1 è stata osservata dopo 1, 2 e 3 h (rispettivamente 68,4%, 82,2% e 90,0%). Per BoHV-1, sebbene non sia stata rilevata alcuna inibizione virale dopo un’esposizione di 1 h, un’esposizione di 3 h ha inibito la vitalità virale di oltre il 99%.

Il possibile effetto citotossico è stato valutato esponendo le cellule MDBK all’ozono per 3 h e testando la vitalità cellulare immediatamente dopo e dopo la coltura per 24 h. Le cellule di controllo sono state mantenute per lo stesso periodo in assenza di ozono. In questo test, la vitalità delle cellule di controllo è stata considerata del 100 % e la concentrazione di ozono che ha ridotto la vitalità cellulare di oltre l’80 % è stata considerata citotossica. La vitalità delle cellule MDBK esposte all’ozono per 3 h e ulteriormente coltivate per 24 h era rispettivamente del 94,8% e del 122,8%, rispetto al valore di controllo. Pertanto, la vitalità cellulare era superiore all’80% e non vi era alcuna differenza significativa tra il controllo e le cellule ozonizzate in entrambe le condizioni.

Lo scopo del primo studio in vivo (Zaky et al., 2011) era di valutare il ruolo dell’ozonoterapia nella diminuzione del carico di acido ribonucleico (RNA) dell’HCV e il suo effetto sugli enzimi epatici tra i pazienti con epatite cronica C. Per questo studio, è stato utilizzato un disegno caso-controllo prospettico. Cinquantadue pazienti sono stati reclutati e divisi in due gruppi: il gruppo ozono con 40 pazienti che hanno ricevuto autoemoterapia maggiore, autoemoterapia minore e insufflazione di ozono rettale e il gruppo di controllo con 12 pazienti che hanno ricevuto silimarina e/o multivitaminici. Tutti i 40 pazienti del gruppo ozono sono stati trattati con ozono per 30 sessioni e 18 di loro hanno avuto 30 sessioni aggiuntive. I pazienti del gruppo di controllo sono stati trattati con trattamento convenzionale per 5 mesi. Tutti i pazienti sono stati sottoposti a emocromo completo e test di funzionalità epatica mensili, reazione a catena della polimerasi quantitativa (qPCR) per HCV RNA prima di iniziare e dopo 10 e 20 settimane di trattamento. Dopo 30 sessioni di ozonoterapia, ci sono stati miglioramenti significativi nella maggior parte dei sintomi di presentazione dei pazienti nel gruppo ozono rispetto al gruppo convenzionale. I livelli degli enzimi epatici (ALT e AST) si sono normalizzati rispettivamente nel 57,5% e nel 60% dei pazienti nel gruppo dell’ozono, rispetto al 16,7% e all’8% nel gruppo di controllo. La PCR per l’RNA dell’HCV è risultata negativa nel 25% e nel 44,4% dei pazienti dopo 30 e 60 sessioni di ozonoterapia rispetto all’8% nel gruppo convenzionale.

Nel terzo articolo  sono stati descritti due studi simili. Entrambi gli studi sono stati condotti per valutare l’efficacia e la sicurezza dell’ozonoterapia nelle infezioni da epatite C di genotipo 4. Le indagini, inclusi i test di funzionalità epatica e la qPCR per l’HCV, sono state eseguite prima e a 8 e 24 settimane dall’inizio della terapia con ozono. Sono state registrate anche la salute generale e le attività quotidiane. Il primo studio ha incluso 60 pazienti (45 maschi e 15 femmine di età compresa tra 34 e 65 anni) che hanno ricevuto un trattamento con ozono con AIC tre volte a settimana per 8 settimane, seguite da due volte a settimana per 16 settimane. È stato riscontrato che dopo 8 settimane di ozonoterapia, la carica virale è diminuita nel 91,67% dei casi e i livelli enzimatici sono tornati alla normalità nel 20% dei casi. Dopo 24 settimane si è verificata un’ulteriore diminuzione della carica virale, raggiungendo il 95% dei casi. I casi negativi di PCR sono aumentati dal 20% dopo 8 settimane di trattamento al 36,67% dopo 24 settimane.

Il secondo studio ha incluso 50 pazienti (44 maschi e 6 femmine di età compresa tra 23 e 58 anni) che hanno ricevuto un trattamento con ozono con AIC tre volte a settimana per 12 settimane, seguite da due volte a settimana per 12 settimane. Le condizioni generali sono migliorate nel 94% dei casi e si è verificata una diminuzione della carica virale nel 63,85% dei casi dopo 8 settimane e nel 71,84% dopo 24 settimane. I casi PCR negativi per il virus HCV sono aumentati dal 24% dopo 8 settimane di trattamento al 36% dopo 24 settimane. Dopo 8 settimane, i livelli enzimatici sono tornati alla normalità nel 28 % dei casi. Gli studi thaZaky et al., 2011) hanno valutato il ruolo dell’ozonoterapia nella riduzione del carico di acido ribonucleico (RNA) di HCV e il suo effetto sugli enzimi epatici tra i pazienti con epatite cronica C. Per questo studio è stato utilizzato un disegno caso-controllo prospettico. Cinquantadue pazienti sono stati reclutati e divisi in due gruppi: il gruppo ozono con 40 pazienti che hanno ricevuto autoemoterapia maggiore, autoemoterapia minore e insufflazione di ozono rettale e il gruppo di controllo con 12 pazienti che hanno ricevuto silimarina e/o multivitaminici. Tutti i 40 pazienti del gruppo ozono sono stati trattati con ozono per 30 sessioni e 18 di loro hanno avuto 30 sessioni aggiuntive. I pazienti del gruppo di controllo sono stati trattati con trattamento convenzionale per 5 mesi. Tutti i pazienti sono stati sottoposti a emocromo completo e test di funzionalità epatica mensili, reazione a catena della polimerasi quantitativa (qPCR) per HCV RNA prima di iniziare e dopo 10 e 20 settimane di trattamento. Dopo 30 sessioni di ozonoterapia, ci sono stati miglioramenti significativi nella maggior parte dei sintomi di presentazione dei pazienti nel gruppo ozono rispetto al gruppo convenzionale. I livelli degli enzimi epatici (ALT e AST) si sono normalizzati rispettivamente nel 57,5% e nel 60% dei pazienti nel gruppo dell’ozono, rispetto al 16,7% e all’8% nel gruppo di controllo. La PCR per l’RNA dell’HCV è risultata negativa nel 25% e nel 44,4% dei pazienti dopo 30 e 60 sessioni di ozonoterapia.

PROTEZIONE TOTALE

SISTEMA CHIUSO
Trasferimento di sangue e plasma attraverso una valvola luer tamponabile, progettata per riempire, trattenere e rilasciare quantità controllate di fluidi su richiesta.

PROTEZIONE DELL’UTENTE
Per garantire la sicurezza dell’utente in qualsiasi momento durante la manipolazione, il kit dispone di:

Meccanismo di sicurezza per ridurre al minimo il rischio di lesioni da aghi
Cannule flessibili
Il prelievo di sangue può essere effettuato in condizioni molto diverse e in una stanza diversa dalla stanza delle applicazioni. Il tubo Hy-tissue rimane sterile fino al momento del trasferimento del sangue. Meno manipolazione, meno rischio di contaminazione del tubo Hy-tissue. Hy-tissue PRP è un dispositivo medico monouso.

aaa

E’ UN PROTOCOLLO SEMPLICE

Il processo per sottoporsi a ossigenoterapia iperbarica come trattamento aggiuntivo per il recupero post COVID è semplice.
1. È necessario ottenere una prescrizione per la terapia iperbarica, poiché la ossigenoterapia al 100% ed in condizioni di pressione aumentata è considerato un farmaco. Puoi chiamare telefonicamente il Centro di Medicina Iperbarica di Padova al 049.8070843 per fissare un appuntamento con il prof. Massimo Rossato che è anestesista e valuterà la tua richiesta.
Il medico potrebbe voler testare alcuni parametri per la tua sicurezza.
– ECG e/o ecocardiogramma
– test di funzionalità polmonare
– RX TORACE standard
– Visita ORL e/o Impendenziometria timpanica
Una volta che hai avuto la prescrizione, sei autorizzato dal punto di vista medico.
Successivamente, viene pianificato il trattamento con il medico competente e l’organizzazione tecnico amministrativa del CENTRO DI MEDICINA IPERBARICA ATIP.

 

Prendi subito in mano la tua situazione:

Chiama al Poliambulatorio ATIP 0498070843

CONTATTAMI

POLIAMBULATORIO ATIP
Via Cornaro 1 - 35128 Padova
Tel. 049 8070843
solo su appuntamento 09:00-12:30 / 15:00-19.00

Parcheggio auto interno, suonare alla sbarra per apertura

0498070843

0498070843

Dott. MASSIMO ROSSATO

SEGUIMI SU:

Laurea in Medicina e Chirurgia Università degli Studi di Padova
Esame di Stato di abilitazione all'esercizio della professione di Medico Chirurgo alla Università degli Studi di Padova
Specialista In Anestesia e Rianimazione Indirizzo Terapia Antalgica
Medico Esperto in Medicina Iperbarica e delle Attività Subacquee
Medico Esperto Registro dell’Ordine dei Medici Chirurghi ed Odontoiatri in Agopuntura
Medico Esperto Registro dell’Ordine dei Medici Chirurghi ed Odontoiatri in Fitoterapia
Medico Esperto Registro dell’Ordine dei Medici Chirurghi ed Odontoiatri in Omotossicologia
Sede Legale: Via Torre 92 Padova - P.Iva 02645730280 - telefono 348 2301195 - E mail massimo.rossato@mac.com
Ordine dei Medici Chirurghi ed Odontoiatri Padova n. 12224 medici e n. 1753 odontoiatri
Il sito web, e le informazioni contenute, é diramato nel rispetto del D.Lgs. n. 70 del 9 aprile 2003 e successive modifiche ed integrazioni